|
|
Criterio. Revista Multidisciplinaria
Volumen 5 | No. 8 | Abril - septiembre 2025 https:// revistacriterio.org ISSN: 3006-2586 / ISSN-L: 3006-2586 http://doi.org/10.62319/criterio.v.5i8.32 Páginas 01 - 21 |
|
|
Sistema de reconocimiento facial para la búsqueda e identificación de
personas desaparecidas
Facial recognition system for the search and identification of missing
persons
Marcos Valerio Poma Carrillo
marcospoma.carrillo@gmail.com
https://orcid.org/0000-0021-7429-1525
Universidad Pública de El Alto, La Paz – Bolivia
Pablo José Guerrero
pabloguerrero.edu@gmail.com
https://orcid.org/0000-0003-0999-071X
Universidad Pública de El Alto, La Paz – Bolivia
Artículo recibido 09 de noviembre de 2024 / Arbitrado 23 de noviembre de
2024 / Aceptado 08 febrero 2025 / Publicado 05 de abril de 2025
RESUMEN
Este proyecto
tiene como objetivo desarrollar un sistema de reconocimiento facial utilizando
Python y OpenCV para mejorar la búsqueda e identificación de personas
desaparecidas en el Distrito 1 de El Alto, Bolivia. Mediante el análisis de
imágenes, el sistema comparará rostros con una base de datos existente,
proporcionando información relevante para las investigaciones. A través de un
enfoque cuantitativo y una investigación aplicada-descriptiva, se recopilarán
datos mediante encuestas y cuestionarios para comprender los procesos de
búsqueda y la aplicación de esta tecnología. La viabilidad del proyecto se
sustenta en la disponibilidad de herramientas como OpenCV, la comunidad de
desarrollo en Python y los recursos económicos complementarios de la Policía
Boliviana. Como resultado, implementó un sistema funcional con un dominio y
hosting, optimizando la identificación de personas desaparecidas. En la fase de
monitoreo y evaluación, se establecieron indicadores para recopilar datos y
mejorar continuamente el sistema. Este proyecto representó un avance en el uso
de la tecnología para fortalecer la seguridad y agilizar los procesos de
localización en la comunidad.
Palabras
Clave: Reconocimiento facial; Hosting; Dominio
ABSTRACT
This project
aims to develop a facial recognition system using Python and OpenCV to improve
the search and identification of missing persons in District 1 of El Alto,
Bolivia. Through image analysis, the system will compare faces with an existing
database, providing relevant information for investigations. Using a
quantitative approach and applied-descriptive research, data will be collected
through surveys and questionnaires to understand the search processes and the
application of this technology. The project's viability is based on the
availability of tools such as OpenCV, the Python development community, and the
complementary financial resources of the Bolivian Police. As a result, a functional
system with a domain and hosting is expected to be implemented, optimizing the
identification of missing persons. In the monitoring and evaluation phase,
indicators will be established to collect data and continuously improve the
system. This project represents a breakthrough in the use of technology to
strengthen security and streamline location processes in the community.
Keywords: Facial recognition; Hosting; Domain name
INTRODUCCIÓN
La desaparición
de personas es una problemática alarmante que afecta a nivel global, generando
preocupación en diversas entidades internacionales. En este contexto, la
Comisión Internacional sobre Personas Desaparecidas (ICMP) se ha posicionado
como una organización dedicada a abordar esta grave situación. La ICMP se
preocupa por el aumento de casos de desapariciones, ya sean forzadas o
voluntarias, y trabaja arduamente en estrecha colaboración con gobiernos y
otras organizaciones para proporcionar asistencia técnica y mejorar la gestión
de estos casos.
En línea con
este objetivo, la ICMP ha desarrollado el Sistema Integrado de Gestión de Datos
(iDMS), un software especializado que permite mejorar la eficacia en la
recopilación, análisis y difusión de información relacionada con personas
desaparecidas. Esta herramienta se convierte en un recurso esencial para
optimizar los procesos de investigación y seguimiento, promoviendo una
respuesta más rápida y eficiente.
Asimismo, este
software se erige como un instrumento fundamental para mejorar la eficacia en
la recolección, análisis y difusión de información pertinente relacionada con
individuos desaparecidos. Al trabajar de cerca con gobiernos y organizaciones,
la ICMP busca no solo abordar los casos existentes, sino también prevenir
futuras desapariciones mediante la optimización de los procesos de manejo de
datos y la cooperación internacional. La búsqueda y la identificación de
personas desaparecidas se ven, así, impulsadas por un enfoque integral
respaldado por tecnología avanzada y colaboración interinstitucional.
Por otro lado,
en Bolivia, los datos del Observatorio Boliviano de Seguridad Ciudadana y Lucha
Contra las Drogas revelan una preocupante tendencia en los casos de personas
desaparecidas. En 2017, en ocho departamentos del país (exceptuando
Cochabamba), se registraron 2.600 desapariciones y 2.176 apariciones. En 2018,
los casos alcanzaron 2.472 desapariciones y 1.811 apariciones, mientras que, en
el primer semestre de 2019, se reportaron 1.720 desapariciones y 1.204
apariciones. Estos datos reflejan la persistencia del problema y la necesidad
de fortalecer los mecanismos de búsqueda e identificación de personas en el
país. (Defensoría del Pueblo, 2020).
A causa de esto
la Defensoría del Pueblo, en colaboración con instituciones gubernamentales y
organizaciones sociales, ha impulsado el "Proyecto de Ley Reporte,
Difusión y Coordinación para La Búsqueda de Personas Desaparecidas", con
el objetivo de mejorar la búsqueda e identificación de personas reportadas como
desaparecidas. Así mismo, propone que los medios de comunicación dediquen
espacios gratuitos durante los horarios de mayor audiencia para difundir
información sobre personas desaparecidas (Defensoría del Pueblo, 2020).
De igual manera,
la organización Munasim Kullakita en conjunto con la Policía Boliviana, ha
lanzado en el 2022 la aplicación "Alerta Juliana", la cual tiene como
objetivo difundir información, para poder identificar a las personas
desaparecidas. La aplicación permite que los usuarios notifiquen directamente
desde sus teléfonos móviles sobre la desaparición de alguien, además de
visualizar y compartir afiches de búsqueda con otros usuarios (Opinión Bolivia,
2023).
Además, el uso
de aplicaciones y plataformas específicas, como "Alerta Juliana", ha
sido fundamental en la búsqueda e identificación de personas desaparecidas. Sin
embargo, también se ha hecho evidente el papel crucial que desempeñan las redes
sociales, ya que han facilitado la creación de comunidades virtuales y grupos
dedicados a compartir información sobre estos casos.
En este
contexto, en el Distrito 1 de la ciudad de El Alto, donde residen
aproximadamente 97,843 habitantes, la problemática de las desapariciones ha
adquirido una presencia alarmante, generando preocupación en la comunidad
local. Cada vez más, la desaparición de personas deja de ser una simple
estadística para convertirse en una realidad angustiante, afectando
profundamente a las familias que viven con la incertidumbre del paradero de sus
seres queridos. Esta situación no solo impacta emocionalmente a los afectados,
sino que también genera una creciente sensación de vulnerabilidad en la
población.
Por otro lado,
esta problemática plantea desafíos significativos en términos de seguridad y
gestión comunitaria. La búsqueda de personas desaparecidas implica no solo el
dolor de los familiares, sino también una compleja labor logística y operativa
para las autoridades locales. La falta de información coordinada y la ausencia
de un sistema eficiente de identificación y seguimiento de casos dificultan aún
más la resolución de estas situaciones.
Ante este
panorama, se vuelve evidente la necesidad de fortalecer los mecanismos de
búsqueda e identificación. Actualmente, los recursos limitados y la falta de
tecnologías especializadas agravan el problema, lo que subraya la urgencia de
desarrollar estrategias más efectivas (Delfino, 2022). En este sentido, la
comunidad local, en conjunto con las autoridades y organizaciones pertinentes,
enfrenta el reto de implementar soluciones innovadoras que permitan mejorar la
búsqueda y localización de personas desaparecidas en el Distrito 1.
Por tanto, la
implementación de tecnologías modernas, en particular el reconocimiento facial
en una plataforma web, para la búsqueda e identificación de personas
desaparecidas en el Distrito 1 de El Alto, responde a la urgente necesidad de
optimizar los procesos actuales. En este sentido, la evidencia internacional
respalda la eficacia de estas herramientas en la reducción significativa de
casos sin resolver, ofreciendo una alternativa innovadora para abordar esta
problemática. Por ello, integrar el reconocimiento facial en una plataforma web
especializada permitiría centralizar y agilizar la recopilación de información,
facilitando una búsqueda más eficiente y precisa.
Asimismo, esta
propuesta busca superar las limitaciones de los métodos tradicionales de
búsqueda e identificación en El Alto, donde la difusión de información es
limitada, los procedimientos son lentos y la resolución de casos a menudo
depende de factores externos como el poder económico o las influencias
familiares. En este contexto, la incorporación de tecnologías avanzadas no solo
mejoraría la equidad en la atención de los casos, sino que también permitiría
acelerar la respuesta en situaciones críticas, donde cada momento es crucial.
Por
consiguiente, el objetivo de esta investigación es desarrollar un sistema de
reconocimiento facial utilizando Python y OpenCV para optimizar la búsqueda e
identificación de personas desaparecidas en el Distrito 1 de El Alto, mejorando
así la eficiencia y efectividad de los procesos actuales.
MÉTODO
Este proyecto se
desarrollará bajo un enfoque cuantitativo, ya que se basa en la recolección y
análisis de datos numéricos para probar hipótesis mediante técnicas
estadísticas. Además, se empleará un diseño de investigación
aplicada-descriptiva, dado que busca comprender las causas del problema y, a
partir de ello, proponer soluciones concretas.
Inicialmente, se
analizará el uso actual de tecnologías en la búsqueda e identificación de
personas desaparecidas, evaluando su eficiencia y eficacia. Posteriormente, con
base en los conocimientos obtenidos, se explorará la aplicación de la
tecnología de reconocimiento facial para reducir los casos de desapariciones en
el Distrito 1 de la ciudad de El Alto. Esta investigación permitirá comprender
la escasa implementación de tecnologías emergentes en los procesos de búsqueda,
al tiempo que contribuirá a la sociedad mediante la optimización de estos
procedimientos.
El diseño de
investigación será no experimental, dado que se observarán y analizarán los
fenómenos en su contexto natural, sin manipular variables. Además, se empleará
un diseño transversal, ya que la recolección de datos se realizará en un único
momento.
En cuanto a la
población, la ciudad de El Alto está conformada por 14 distritos, y el estudio
se enfocará en el Distrito 1, que cuenta con una población de 97,843 habitantes
(INE, 2020). Aplicando la fórmula para determinar el tamaño muestral, se
estableció que se encuestará a 662 individuos residentes en este distrito.
La recolección
de datos se llevará a cabo mediante encuestas, lo que permitirá obtener
información relevante sobre las necesidades y expectativas de los residentes en
relación con la búsqueda e identificación de personas desaparecidas. Se
empleará un cuestionario estructurado con preguntas cerradas, centrado en la
experiencia y percepción de los participantes respecto al uso de la tecnología
de reconocimiento facial en estos procesos. El uso de preguntas cerradas
facilitará la cuantificación y comparación de datos, asegurando un análisis más
preciso y representativo.
Este enfoque
metodológico proporcionará una visión clara y fundamentada sobre la viabilidad del
reconocimiento facial en la búsqueda de personas desaparecidas en el Distrito 1
de El Alto, contribuyendo así a la mejora de los procedimientos de localización
y la reducción de estos casos en la comunidad.
RESULTADOS
De acuerdo con
la encuesta, más de la mitad de los encuestados es decir el 63% son del género
masculino y el 37% son del género femenino. Los resultados de la encuesta
revelan una mayoría de participantes del género masculino, representando un 63%
del total de encuestados, mientras que el género femenino constituye un 37%.
Estos datos destacan una disparidad en la distribución de género dentro de la
muestra analizada.

Figura
1. Resultados de identificador por género
Según los
resultados de la encuesta, se observa que el 29% de los encuestados se
encuentran en el rango de edad de 15 a 25 años, el 42% pertenecen al rango de
26 a 36 años, el 21% están en el rango de 37 a 47 años y el 8% corresponden al
rango de 48 a 58 años. Los resultados de la encuesta revelan una distribución
diversa en términos de edad dentro de la muestra analizada. Se evidencia una
representación significativa de adultos jóvenes, con el 42% de los encuestados.

Figura
2. Resultados de identificador por género
De acuerdo con
la encuesta, casi la mitad de los encuestados (42%) considera que los procesos
de búsqueda de personas desaparecidas son ineficientes, mientras que solo el
14% opina que son efectivos y un 7% los percibe como muy efectivos. Según los resultados de la encuesta, la
mayoría de los participantes considera que las herramientas de búsqueda de
personas desaparecidas son ineficientes.

Figura
3. Resultados generales al item 1
Según el
análisis realizado, más de la mitad de los encuestados (57%) están a favor de
asignar más recursos a la búsqueda de personas desaparecidas, mientras que solo
el 14% está en desacuerdo. La mayoría de las personas encuestadas en el
distrito 1 de la ciudad de El Alto, estan de acuerdo con que se debe asignar
más recursos a la búsqueda de personas desaparecidas.

Figura
4. Resultados generales al item 2
Según los
resultados de la pregunta 3, el 57% de las personas encuestadas están muy
insatisfechas con la transparencia en los procesos de búsqueda de personas
desaparecidas, y solamente el 14% manifestaron estar satisfechos. La mayoría de
las personas encuestadas del distrito 1 de la ciudad de El Alto, manifestaron
estar muy insatisfechas con la transparencia en los procesos de búsqueda de
personas desaparecidas.

Figura
5. Resultados generales al item 3
El 64% de los
encuestados estan de acuerdo o muy de acuerdo con el uso de reconocimiento
facial en el proceso de búsqueda de personas desaparecidas, mientras que un 14
% de las personas encuestadas estan en desacuerdo. Los encuestados estan de
acuerdo o muy de acuerdo con la utilización de reconocimiento facial en la
búsqueda de personas desaparecidas.

Figura
6. Resultados generales al item 4
Con respecto a
la pregunta 5, existe 28% de las personas encuestadas que confian en que el
reconocimiento facial pueda hacer una identificación precisa de una persona
desaparecida, y por otro lado existe un 28% que no lo cree así. Existe un
empate entre las personas del distrito 1, de la ciudad de El Alto, por un lado,
están aquellos que creen que el reconocimiento facial puede realizar una
identificación precisa de una persona desaparecida, mientras que, por otro
lado, hay quienes piensan que la identificación no será precisa.

Figura
7. Resultados generales al item 5
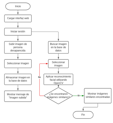
Ingeniería
del proyecto

Figura
8. Diagrama de Flujo del Sistema de Reconocimiento
Facial para Búsqueda de Personas
Modelo
Matemático
El avance
constante en tecnologías de reconocimiento facial ha transformado la manera en
que abordamos la búsqueda e identificación de personas en diversas
aplicaciones, desde la seguridad hasta la gestión de datos. En este contexto,
se presenta un modelo matemático avanzado diseñado para optimizar el proceso de
reconocimiento facial, centrándose en la eficiencia y precisión en la
identificación de individuos en una base de datos.
Este modelo
incorpora el reconocido método "Eigenfaces", basado en el análisis de
componentes principales (PCA), como un componente clave para la representación
y comparación de características faciales. La incorporación de este enfoque
busca no solo mejorar la tasa de reconocimiento, sino también reducir los
falsos positivos, abordando así desafíos críticos en la búsqueda e
identificación de personas.
Variables:
•: Número total
de personas en la base de datos.
•: Número de
personas buscadas.
• Tiempo necesario para realizar el
procesamiento facial y extraer características.
•: Tiempo
necesario para realizar el reconocimiento facial.
Parámetros:
• : Tasa de reconocimiento
facial exitosa (porcentaje de personas reconocidas correctamente).
• : Tasa de
falsos positivos (porcentaje de personas incorrectamente identificadas).
• : Número de
componentes principales utilizadas en el modelo Eigenfaces.
Ecuaciones:
1.
Tiempo Total de Búsqueda:
TT = N ∗(Tr+ Tf)
2.
Personas Reconocidas Exitosamente:
𝑃𝑅=𝑅∗𝑁
3.
Falsos Positivos:
𝐹𝑃=𝐹∗(𝑃−𝑁)
4.
Tiempo Total de Identificación :
TI = PR * (Tf+ Tr) + FP *
(Tf+ Tr)
Modelo
Eigenfaces:
El modelo
Eigenfaces utiliza PCA para representar las caras en términos de un conjunto de
componentes principales. La distancia euclidiana entre la representación de la
cara de una persona y las caras almacenadas se utiliza para el reconocimiento
facial.

Donde
son las componentes principales
correspondientes de las caras comparadas.
Objetivo
del Modelo:
Minimizar TI:
Buscar estrategias para aumentar la tasa de reconocimiento R y reducir la tasa de falsos positivos F
utilizando el modelo Eigenfaces.
Observaciones:
• Ajustar el número de componentes
principales puede influir en la
precisión del modelo, pero debe equilibrarse con la complejidad computacional.
• Se pueden agregar términos adicionales
para representar el tiempo de entrenamiento del modelo y otros factores
específicos del sistema.

Figura
9. Diagrama en Bloques del Sistema de Reconocimiento
Facial para Búsqueda de Personas
Desarrollo
de la Interfaz de Usuario
Se diseñará una
interfaz de usuario intuitiva que permita a los usuarios interactuar de manera
efectiva con el sistema.

Figura
10. Interfaz para la búsqueda de personas desaparecidas

Figura
11. Interfaz para el reporte de personas desaparecidas

Figura
12. Interfaz para la identificación de personas
desaparecidas

Figura
13. Interfaz de resultados de la identificación de
personas desaparecidas
Fase
de Implementación
La Fase de
Implementación constituye el tramo crucial donde las planificaciones, análisis
y diseño conceptual del proyecto se transforman en una realidad palpable y
funcional. Durante esta etapa, se lleva a cabo la materialización concreta de
la infraestructura y las funcionalidades delineadas en fases anteriores,
estableciendo así la operatividad del Sistema de
Reconocimiento
Facial para la Búsqueda e Identificación de Personas Desaparecidas.
El proceso se
inicia con el despliegue de la infraestructura técnica. Esto implica la
configuración y activación de servidores, la implementación de la base de datos
en un entorno de producción y la preparación de los servidores web para
gestionar eficientemente las solicitudes de los usuarios. Cada configuración
técnica realizada durante esta etapa establece las bases operativas del
sistema.

Figura
14. Activando los módulos Apache y MySQL
Esto nos
permitirá hacer pruebas en nuestro entorno local hasta que podamos subir el
sistema a un hosting.
Elección
de hosting para desplegar nuestro proyecto:
Tras una detallada
investigación, conseguimos elegir el servicio de alojamiento que más se ajusta
a nuestro proyecto; se decidió utilizar Render para implementar nuestro sistema
de reconocimiento facial diseñado para la búsqueda e identificación de personas
desaparecidas. Esta elección fue meticulosamente analizada y respaldada por
varias razones esenciales.
En primer lugar,
la confiabilidad se convierte en un factor crucial al abordar un proyecto tan
significativo como el nuestro. Render ha demostrado ser una plataforma
altamente confiable con una infraestructura robusta y redundante. La
estabilidad operativa resulta esencial para garantizar que nuestro sistema de
reconocimiento facial esté siempre disponible, especialmente en situaciones
críticas donde la rapidez y la eficiencia son imperativas.
La escalabilidad
también se posiciona como una razón clave detrás de la elección de Render. Dada
la naturaleza dinámica de nuestro proyecto, es esencial contar con una
plataforma capaz de expandirse junto con nuestras necesidades. Render ofrece
una escalabilidad tanto vertical como horizontal, lo que significa que podemos
incrementar la capacidad de recursos según la demanda del sistema. Esto resulta
crucial para asegurar un rendimiento óptimo incluso en momentos de alta carga,
como eventos públicos o situaciones de emergencia.

Figura
15. Interfaz principal del sistema en el hosting de
Render
Adicionalmente,
la facilidad de uso y la gestión simplificada destacan como características
sobresalientes de Render. Su interfaz intuitiva facilita la implementación y el
mantenimiento del sistema sin requerir conocimientos técnicos especializados.
Esto no solo agiliza el proceso de desarrollo, sino que también permite que
nuestro equipo se enfoque en la mejora continua del sistema de reconocimiento
facial en lugar de lidiar con complejidades técnicas innecesarias.
La seguridad se
convierte en un aspecto prioritario al manejar datos sensibles, como imágenes
faciales y datos de personas desaparecidas. Render ofrece avanzadas medidas de
seguridad, incluido el cifrado de datos en tránsito y en reposo, así como
acceso controlado a recursos. Esto garantiza que la privacidad y la integridad
de la información estén siempre protegidas, cumpliendo con los estándares
éticos y legales requeridos para un proyecto de esta índole.
En última
instancia, la decisión de seleccionar Render como nuestro proveedor de hosting
se basa en la combinación de confiabilidad, escalabilidad, facilidad de uso y
seguridad que ofrece.Para poder realizar pruebas.
Fase
de Monitoreo y Evaluación
A medida que
nuestro sistema de reconocimiento facial para la búsqueda e identificación de
personas desaparecidas alcanza un estado de funcionamiento estable, nos
preparamos para ingresar a la fase culminante de este proyecto: la etapa de
monitoreo y evaluación. Esta etapa no solo marca el final del desarrollo
inicial, sino que también representa un componente vital para garantizar la
eficacia continua y la mejora constante de nuestro sistema.
La fase de
monitoreo implica la supervisión constante de la operación del sistema en
tiempo real. Este proceso nos permite identificar cualquier irregularidad,
optimizar el rendimiento y abordar posibles problemas de manera proactiva.
Estableceremos un sistema de monitoreo exhaustivo que rastree diversos
indicadores, desde la velocidad de respuesta hasta la precisión de las
identificaciones, para asegurar que nuestro sistema esté funcionando en su
nivel óptimo.
La evaluación,
por otro lado, se centrará en la revisión retrospectiva del rendimiento del
sistema a lo largo del tiempo. Analizaremos datos acumulativos para identificar
patrones, tendencias y áreas que podrían beneficiarse de mejoras. La
retroalimentación de los usuarios y las métricas clave serán fundamentales en
este proceso, permitiéndonos ajustar y perfeccionar continuamente nuestro
sistema de reconocimiento facial.
Durante la fase
de monitoreo y evaluación, también estableceremos mecanismos para garantizar la
seguridad y privacidad de los datos procesados por nuestro sistema. Esto
implica la revisión constante de las políticas de seguridad, la implementación
de actualizaciones y la adaptación a las mejores prácticas emergentes en el
campo de la seguridad digital.
Un aspecto
esencial de esta etapa será la interacción continua con los usuarios y las
partes interesadas. Recopilaremos comentarios valiosos que nos permitirán
entender las necesidades cambiantes y las expectativas de quienes utilizan
nuestro sistema. Esto, a su vez, impulsará iniciativas de desarrollo futuro y
mejoras iterativas para garantizar que nuestro sistema siga siendo eficiente y
relevante a lo largo del tiempo.
En resumen, la
fase de monitoreo y evaluación no solo representa el cierre de una etapa, sino
también el comienzo de un ciclo continuo de mejora y refinamiento. A través de
un monitoreo constante, evaluación reflexiva y colaboración activa con los
usuarios, estamos comprometidos a mantener y mejorar la eficacia de nuestro
sistema de reconocimiento facial para la búsqueda e identificación de personas
desaparecidas.
En esta fase de
revisión, es imperativo compartir los desafíos y los resultados menos exitosos
que encontramos al evaluar el rendimiento de nuestro proyecto. Abordaremos
inicialmente los casos en los que enfrentamos dificultades para obtener
resultados significativos.
En el primer
escenario, intentamos comparar una fotografía almacenada de un artista que
inicialmente no tenía tatuajes en el rostro con otra imagen en la que, con el
paso del tiempo, este artista adquirió tatuajes en toda la cara.
Lamentablemente, el resultado fue negativo, ya que el sistema no arrojó ninguna
coincidencia y se emitió un mensaje indicando que no se encontraron resultados.
Un escenario
similar se presentó al intentar comparar una imagen antigua de un actor en su
juventud con otra imagen más reciente, en la cual ya había envejecido. En este
caso también, nos enfrentamos al mismo mensaje de falta de resultados.
Para abordar
este problema y mejorar la capacidad del sistema para reconocer caras a pesar
de cambios en la apariencia debido a la edad o la adición de elementos como
tatuajes, se implementaron ajustes en los umbrales del código de reconocimiento
facial. Inicialmente, los umbrales estaban configurados con un valor inferior
de 40, pero se modificaron estratégicamente para superar estos desafíos
específicos.

Figura
16. Modificación de los umbrales en el código Python
Con las
modificaciones realizadas en el umbral inferior, logramos que el algoritmo pudiera
llevar a cabo la comparación de imágenes de manera más efectiva, incluso en
situaciones donde la edad y la presencia de tatuajes podrían haber afectado la
similitud facial. Estos ajustes en los umbrales representaron una solución
clave para superar las limitaciones iniciales del sistema y mejorar su
capacidad para reconocer y relacionar caras en condiciones diversas.
Estos desafíos y
las soluciones implementadas reflejan nuestro compromiso continuo con la mejora
y la adaptación de nuestro sistema. A través de la identificación de áreas de
oportunidad y la implementación de ajustes estratégicos, buscamos perfeccionar la
eficacia del proyecto de reconocimiento facial, asegurando así su capacidad
para abordar una variedad de condiciones y ofrecer resultados significativos en
la búsqueda e identificación de personas desaparecidas.

Figura
17. Evaluación de la comparación de rasgos faciales con y
sin barba

Figura
18. Evaluación de la comparación de rasgos faciales con y
sin tatuajes

Figura
19. Evaluación de la comparación de rasgos faciales con
diferencia de edades
Durante esta
fase crítica de nuestro proyecto, hemos llevado a cabo un riguroso conjunto de
pruebas destinadas a evaluar minuciosamente la eficacia de nuestro sistema de
reconocimiento facial. En un esfuerzo por abordar la diversidad de desafíos que
puedan surgir en la identificación de personas desaparecidas, hemos realizado
pruebas específicas que involucran la variación de factores clave, como el
envejecimiento facial, la adición de elementos como barbas y la presencia de
tatuajes.
En el primero de
nuestros escenarios de prueba, decidimos poner a prueba la capacidad de nuestro
sistema para reconocer a un actor en dos momentos distintos de su vida.
Comenzamos con la imagen más antigua almacenada en nuestra base de datos,
correspondiente a una fase más temprana de la vida del actor. Posteriormente,
ingresamos al sistema una imagen más reciente del mismo actor, esta vez con una
notable diferencia en la edad y la adición de una barba. El resultado de esta
prueba fue fascinante, ya que nuestro sistema pudo identificar una similitud
del 52% entre estas dos representaciones del mismo individuo en diferentes
etapas de su vida.
En otro
escenario, nos enfrentamos al desafío de evaluar el reconocimiento facial ante
la introducción de elementos externos notables. Utilizamos la imagen de un
artista en su juventud, sin tatuajes, almacenada en nuestra base de datos como
referencia inicial. Posteriormente, sometimos al sistema a una imagen más
reciente del mismo artista, pero esta vez con la incorporación de tatuajes en
toda la cara. El resultado de esta prueba demostró que nuestro sistema
identificó una similitud también del 52%, destacando su capacidad para
reconocer la continuidad facial a pesar de cambios significativos en la
apariencia.
Las dos pruebas
finales se centraron en la variación de edad entre las personas en las fotos.
En el primer caso, donde la diferencia de edad era un factor crítico, nuestro
sistema arrojó un resultado del 47% de similitud. En el segundo caso, con una
variación aún más pronunciada, el sistema identificó una similitud del 31%.
Cabe señalar que para obtener estos resultados, ajustamos los umbrales de
similitud en el código para garantizar una identificación precisa en
situaciones que podrían presentar variaciones notables.
En el código
implementado, se diseñó una estrategia de doble iteración para el
reconocimiento facial. Inicialmente, se estableció un umbral superior de 90. En
caso de no encontrar una coincidencia en esta fase, se procedió a una segunda
iteración, donde se compararon las imágenes con umbrales inferiores, siendo el
umbral inferior de 30 y el umbral superior de 60. Este enfoque ha demostrado
ser efectivo al proporcionar una flexibilidad necesaria para identificar
personas en diversas condiciones.
Estas pruebas
exhaustivas y ajustes estratégicos en los umbrales de similitud nos han
brindado información invaluable sobre la robustez y la versatilidad de nuestro
sistema. Al abordar casos específicos y desafíos potenciales en la
identificación facial.
DISCUSIÓN
El
reconocimiento facial ha emergido como una herramienta crucial en la búsqueda e
identificación de personas desaparecidas, impulsada por avances tecnológicos
significativos en los últimos años. En este sentido, Ranjan et al. (2020)
presenta un sistema innovador de reconocimiento facial que tiene aplicaciones
significativas en la búsqueda e identificación de personas desaparecidas. La
propuesta se centra en la capacidad del sistema para identificar a un individuo
en tiempo real, siempre que su imagen haya sido almacenada previamente en la
base de datos. Este enfoque es particularmente relevante en el contexto de la
identificación de personas desaparecidas, donde la rapidez y la precisión son
cruciales.
El sistema se
basa en el almacenamiento y la comparación de "embeddings" faciales,
que son representaciones numéricas de las características faciales de un
individuo. Esta metodología permite que el sistema no solo reconozca a las
personas en una secuencia de video en vivo, sino que también lo haga con una
alta tasa de precisión, incluso en bases de datos que contienen miles de
"embeddings" faciales. La técnica de búsqueda paralelizada que
implementa el sistema es un punto destacado, ya que mejora significativamente
la velocidad de identificación, un factor crítico en situaciones de emergencia
donde cada segunda cuenta.
Sin embargo, es
importante considerar algunas limitaciones que podrían surgir en la
implementación práctica de este sistema. A pesar de su alta precisión, la
efectividad del reconocimiento facial puede verse afectada por factores como la
calidad de la imagen, las condiciones de iluminación y la diversidad de las
características faciales en la base de datos. Además, el artículo no aborda de
manera exhaustiva las implicaciones éticas y de privacidad asociadas con el uso
de tecnologías de reconocimiento facial, lo cual es un aspecto crucial en el
contexto de la vigilancia y la identificación de personas sin su
consentimiento.
De igual forma,
Teixeira et al. (2022) aborda de manera crítica el uso de sistemas de
reconocimiento biométrico, con un enfoque particular en la modalidad facial.
Los autores destacan los avances en el procesamiento de imágenes y las técnicas
de aprendizaje automático que han facilitado la implementación de estos
sistemas, lo que resulta relevante para la búsqueda e identificación de
personas desaparecidas.
Una de las
contribuciones más significativas del artículo es la discusión sobre las
vulnerabilidades inherentes a los sistemas de reconocimiento facial. Los
autores explican cómo estos sistemas pueden ser engañados mediante ataques de
presentación, específicamente a través de la técnica conocida como morphing.
Este tipo de ataque plantea serias preocupaciones sobre la fiabilidad de los
sistemas de reconocimiento facial, especialmente en contextos críticos como la
identificación de personas desaparecidas, donde la precisión es fundamental.
Además, el
artículo presenta una lista de diez preocupaciones relacionadas con la
seguridad de los datos de los ciudadanos y la legislación sobre la privacidad
de datos en la era de la inteligencia artificial. Esta discusión es crucial, ya
que resalta la necesidad de abordar no solo la eficacia técnica de los
sistemas, sino también los aspectos éticos y legales que acompañan su
implementación. La preocupación por la privacidad de los datos es especialmente
pertinente en el contexto brasileño, donde la adquisición de un sistema de
reconocimiento biométrico a nivel nacional podría tener implicaciones
significativas para la protección de la información personal de los ciudadanos.
Finalmente,
Negri et al. (2024) aborda un tema crucial en la implementación de sistemas de
reconocimiento facial (RF) en contextos de búsqueda e identificación de
personas desaparecidas. A medida que la tecnología de RF ha alcanzado una
madurez técnica considerable, el artículo subraya la importancia de equilibrar
la privacidad individual con la seguridad pública en situaciones donde se
requiere la identificación de individuos en espacios concurridos.
Los autores
proponen un marco que permite evaluar si una intervención con RF es
proporcional a las circunstancias específicas. Este enfoque es especialmente
relevante en el contexto de la identificación de personas desaparecidas, donde
la urgencia de la situación puede llevar a decisiones rápidas que pueden
comprometer la privacidad de los individuos. El marco se basa en la
identificación de variables tanto cuantitativas como cualitativas que son
pertinentes para la decisión de intervención, lo que permite a los responsables
de la toma de decisiones considerar un espectro más amplio de factores antes de
implementar un sistema de RF.
El modelo
gráfico en 2D propuesto por los autores es una herramienta innovadora que ayuda
a visualizar la relación entre el costo ético de la intervención y la ganancia
en seguridad. Este aspecto es fundamental, ya que, en el contexto de la
búsqueda de personas desaparecidas, es vital no solo actuar con rapidez, sino
también con responsabilidad ética. La capacidad de los tomadores de decisiones
para evaluar estos parámetros puede influir en la aceptación social de la
tecnología de RF y su implementación en situaciones críticas.
Sin embargo, el
artículo también señala que la implementación de un marco de este tipo no está
exenta de desafíos. La subjetividad en la evaluación de las variables
cualitativas y la dificultad para cuantificar ciertos aspectos éticos pueden
complicar la aplicación práctica del modelo. Además, la necesidad de una
regulación clara y políticas de inteligencia artificial que guíen el uso de RF
es crucial para asegurar que las intervenciones sean realmente necesarias y
proporcionales.
En conjunto,
estos estudios ofrecen una visión integral de las capacidades y desafíos del
reconocimiento facial en la búsqueda de personas desaparecidas, destacando
tanto su potencial como las consideraciones éticas y de seguridad que deben
tenerse en cuenta en su implementación.
CONCLUSIONES
En el marco del
presente proyecto, se lograron alcanzar los objetivos planteados, los cuales
estaban orientados al desarrollo de un sistema de reconocimiento facial
utilizando python y OpenCV para mejorar y agilizar la búsqueda e identificación
de personas desaparecidas en el distrito 1 de la ciudad de El Alto.
En primer lugar,
se llevó a cabo una exhaustiva investigación y análisis de las diferentes
técnicas y algoritmos de reconocimiento facial disponibles en OpenCV. Este
proceso permitió identificar aquellos métodos que mejor se ajustaban a las
necesidades específicas del proyecto, considerando la eficiencia, precisión y
capacidad de adaptación de las imágenes disponibles en la base de datos. Como
resultado de esta investigación, se pudo desarrollar un algoritmo de
reconocimiento facial basado en OpenCV que cumplió con los requisitos
establecidos. El algoritmo permitió comparar y analizar las características
faciales de las personas desaparecidas con las imágenes de referencia
almacenadas en la base de datos, facilitando así la identificación de las
mismas.
El proyecto se
enfocó en desarrollar un sistema de reconocimiento facial utilizando OpenCV y
Python para mejorar la búsqueda de personas desaparecidas en el Distrito 1 de
la ciudad de El Alto. En la fase de inicio, se eligió OpenCV debido a su
compatibilidad multiplataforma y amplia comunidad de desarrolladores. La
combinación de OpenCV con Python permitió aprovechar bibliotecas de aprendizaje
automático para mejorar el rendimiento del sistema. En la fase de desarrollo,
se utilizó Python como lenguaje de programación y MySQL como base de datos
debido a su confiabilidad y compatibilidad con Python. Se emplearon frameworks
web para simplificar el proceso de desarrollo de la aplicación. En la fase de
implementación, se adquirió un hosting y servicio de alojamiento web en Render,
se transfirieron los archivos mediante consola CLI y se implementó la
funcionalidad de reconocimiento facial utilizando OpenCV. En la fase de
monitoreo y evaluación, se establecieron indicadores para evaluar el éxito del
proyecto, se recopilaron datos relevantes, se solicitó retroalimentación de los
usuarios y se implementaron mejoras continuas. Se evaluó el impacto del sistema
en la búsqueda de personas desaparecidas y en la comunidad en general. En
conjunto, todas estas etapas y decisiones contribuyeron a desarrollar un
sistema eficaz, escalable y con potencial para generar impacto positivo en la
sociedad.
REFERENCIAS
Defensoría del Pueblo.
(2020). Defensoría del pueblo e instancias públicas y sociales proponen
normativa para agilizar búsqueda de personas desaparecidas.
https://www.defensoria.gob.bo/noticias/defensoria-del-pueblo-e-instancias-publicas-y-sociales-proponen-normativa-para-agilizar-busqueda-de-personas-desaparecidas
Delfino, M.
(2022). Gestión inteligente de la migración en la Unión Europea: breves
reflexiones acerca del impacto de las ‘fronteras digitales’ en los Derechos
Humanos de los migrantes. Boletín Informativo del Grupo de Jóvenes
Investigadores. http://sedici.unlp.edu.ar/handle/10915/155607
Instituto
Nacional de Estadistica - INE. (2020). Informe estadístico del municipio de El
Alto 2020.
https://siip.produccion.gob.bo/noticias/files/BI_060320200ac2d_INFalto.pdf
Negri, P.,
Hupont, I. y Gomez, E. (mayo de 2024). Un marco para la evaluación de la
intervención proporcional con sistemas de reconocimiento facial en situaciones
reales. En la 18.ª Conferencia Internacional del IEEE sobre Reconocimiento
Automático de Rostros y Gestos (RF) de 2024 (pp. 1-9). IEEE.
https://doi.org/10.1109/FG59268.2024.10581866
Opinión Bolivia.
(2023, 14 de Marzo). Alerta Juliana: app que ayuda en la búsqueda de
desaparecidos ya está habilitada en la Llajta.
https://www.opinion.com.bo/articulo/policial/alerta-juliana-app-que-ayuda-busqueda-desaparecidos-habilitada-llajta/20230313224329900100.html
Ranjan, A.,
Behera, VNJ, y Reza, M. (2020). Un enfoque paralelo para el reconocimiento
facial en tiempo real a partir de una gran base de datos. Preimpresión de
arXiv:2011.00443. https://doi.org/10.48550/arXiv.2011.00443
Teixeira, RFDS,
Januzi, RB y Faria, FA (2022). ¿Los datos brasileños en riesgo en la era de la
IA?. Preimpresión de arXiv:2205.01772.
https://doi.org/10.48550/arXiv.2205.01772